3.1.1. Aufbau


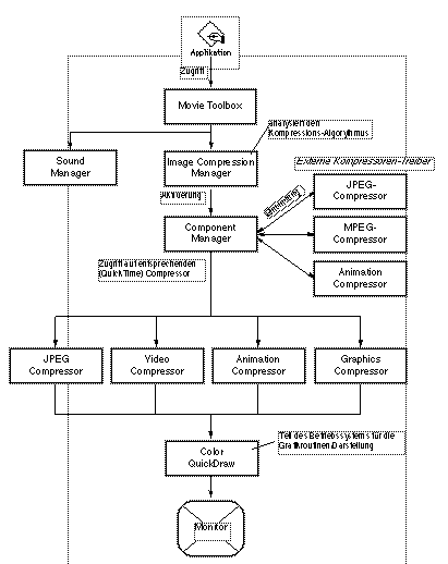
QuickTime ermöglicht nicht nur die Aufnahme, Verarbeitung und Darstellung zeitbasierter Daten - es kann noch eine ganze Menge mehr. QuickTime ist Benutzerschnittstelle, Dateiformat und eine Sammlung verschiedener Kompressoren in einem. Mit Hilfe der Grafik soll der Aufbau von QuickTime erklärt werden.

QuickTime setzt sich aus drei Komponenten zusammen: der Movie Toolbox, dem Image Compression Manager und dem Component Manager.


[image]


Der Aufbau von QuickTime (Schema)




[Previous Section] [Next Section] [Back to Outline]


© by Attila S. Suiçmez: Attila's Virtual Home, Skript